昨天,我们跟大家聊了有关临床评价的内容,今天我们聊得更细一点——临床评价等同性论证。
对于需要进行临床评价的第二类、第三类医疗器械,很多时候会选择通过等同器械的临床数据进行临床评价,那么此时就需要进行等同性论证。
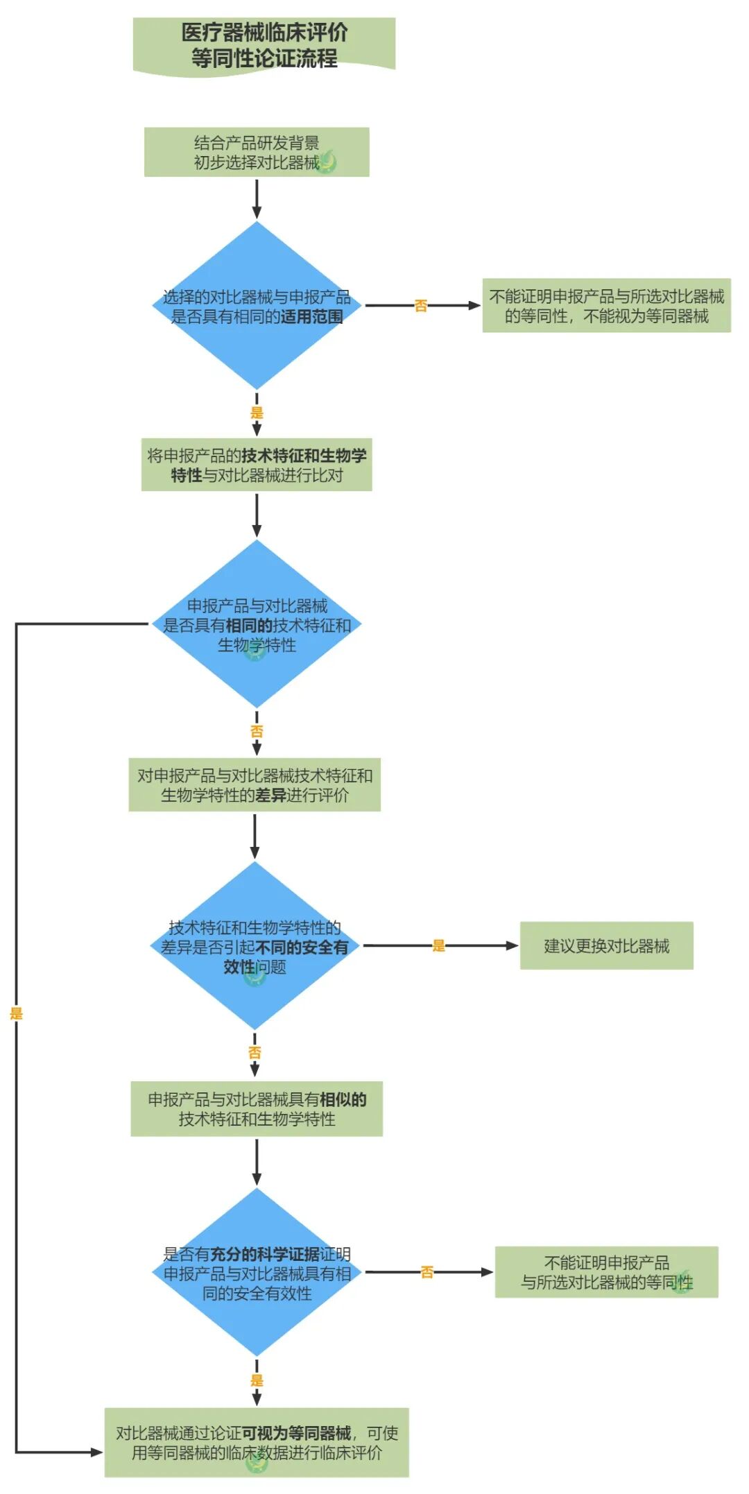
等同性论证是指将适用范围相同的申报产品与对比器械在技术特征和生物学特性方面进行比对,证明二者基本等同的过程。基本等同包括两种情形:
(一)申报产品与对比器械具有相同的适用范围、技术特征和生物学特性;
(二)申报产品与对比器械具有相同的适用范围,相似的技术特征和生物学特性;有充分的科学证据证明申报产品与对比器械具有相同的安全有效性。
接下来我们再来看看等同性论证的基本要求。
申报产品与对比器械
是否具有相同的适用范围
也就是说,通过对申报产品与对比器械的适用范围及临床使用相关信息的比较,对二者差异进行充分识别、详细阐述及科学评价,以做出适用范围是否相同的判定。
二者是否具有相同/相似的
技术特征、生物学特性
相关支持性资料的准备 等同性论证时,申报产品与对比器械进行比对时所用的数据和信息,二者存在差异时证明其具有相同的安全有效性所用的有效科学证据,均为等同性论证的支持性资料。 支持性资料通常需包括准确、可靠、完整、可追溯的数据,必要时包括数据的产生过程,试验/实验数据建议来自有良好质量控制的实验室;仅在极少数情形下,可使用一般性描述(如行业的普遍性共识)。未经证实的观点,以及未基于详细数据的科学评价报告不能作为支持性资料。 最后附上等同性论证流程图,大家可以收藏备用哦☟ 医疗器械注册咨询认准金飞鹰 深圳:0755-86194173 广州:020 - 82177679 湖南:0731-22881823 四川:028 - 68214295


