
类风湿性关节炎(RA)是最常见、最具破坏性的系统性自身免疫疾病之一,其特点是关节免疫功能障碍,伴有严重的滑膜炎和不可逆的骨质破坏、软骨侵蚀,甚至致残。
最近的研究表明,活性氧(ROS)的无节制过量产生和缺氧微环境是导致关节免疫功能障碍和最终关节侵蚀的关键因素,其途径包括氧化应激升高、破坏细胞代谢功能以至细胞凋亡,以及激活巨噬细胞的促炎表达,从而诱导炎性细胞因子的过度表达、 组织坏死因子α (TNF-α)、白细胞介素 1β (IL-1β) 和白细胞介素 6 (IL-6),从而加剧了高免疫原性炎症的复杂微环境。尽管临床上批准的多种免疫抑制剂可以暂时缓解炎症症状,但它们并不能解决疾病的根本原因,而且长期用药会产生严重的副作用,如免疫系统功能减弱和感染风险增加。
考虑到这些问题的严重性,应进一步致力于开发一种具有清除 ROS 和抗炎功能的生物安全多功能干预系统,以彻底治疗 RA。间充质干细胞(MSCs)衍生的细胞外囊泡(EVs)是一种小尺寸的磷脂双分子层,直径从50到1000纳米不等,携带着宿主间充质干细胞的蛋白质、mRNA和miRNA等生物活性分子,具有靶向聚集在炎症部位、抗凋亡和促进再生的特点。特别是,先前的研究证明,骨髓干细胞(BMSCs)衍生的EVs(BEVs)可对炎症部位产生靶向效应,改善炎症微环境,保护软骨细胞。 尽管 BEVs 在 RA 治疗初期可通过递送调节细胞因子抑制 M1 巨噬细胞极化并促进抗炎介质的表达,但其有限的抗 ROS 能力和体内迁移能力对维持长期疗效构成了挑战。因此,基于 BEVs 的细胞间转运能力,复合具有高效清除 ROS 和持续供氧的多功能制剂,为长期持续重建关节免疫稳态创造适宜的微环境,对抑制 RA 的进展具有重要意义。
纵观生物机体,已进化出一套精确的抗氧化防御系统来抵消 ROS 对机体的有害影响,该系统主要由过氧化氢酶(CAT)和超氧化物歧化酶(SOD)等抗氧化酶组成,这些酶与供氢底物或辅酶共同促进质子和电子的快速转移过程,从而有效中和超氧阴离子(-O2-)和过氧化氢(H2O2),维持体内平衡。 然而,基于抗氧化物酶的疗法也表现出一些固有的缺点,如循环半衰期短、细胞渗透性低和抗原性,这限制了其在治疗炎症损伤部位的直接应用。
一种潜在的策略是通过模仿天然抗氧化酶迅速的质子和电子转移机制,创造出具有多种催化活性的人工生物催化材料,用于各种抗氧化治疗目的。 在各种生物催化材料(如金属纳米颗粒、基于纳米碳或聚合物的酶模拟物)中,基于金属氧化物的生物催化剂因其良好的生物相容性、结构多样性、可行的改性、可调的催化位点和成本效益而受到广泛关注。
然而,目前基于金属氧化物的 ROS 生物催化剂在复杂的炎症微环境中的应用仍面临一些挑战:1) 纯金属氧化物材料的生物催化活性极低,ROS 清除类型有限,缺乏智能和生物适应性催化特性,通常需要大剂量的药剂干预,不可避免地会引发细胞毒性和其他附带副作用;2) 金属氧化物表面构建的额外催化位点通常因广泛的金属氧配位而呈现较高的氧化态,这有助于在 ROS 催化过程中与氧物种牢固结合,最终降低整体反应速率。因此,当务之急是开发有效的管理策略来调节金属氧化物支持的催化位点的微环境,从而衍生出多功能、高效和稳健的人工抗氧化剂,以满足 RA 治疗的复杂需求。
基于背景提及的问题,四川大学程冲教授、四川大学华西医院邱逦教授等人合成了生物催化和氧化还原调控纳米结构,用于精确调节炎症和免疫平衡以防治类风湿性关节炎。相关成就Biocatalytic and Redox-Regulated Nanoarchitectures for Precision Inflammation and Immune Homeostasis Modulation to Combat Rheumatoid Arthritis为题发表在 Advanced Materials。我们将该文献部分内容转载如下,以供相关企业学习参考。
在这里,设计了一种新的生物催化和氧化还原调控纳米结构--涂有 BEVs 的 Ru 簇锚定羟基化 Fe2O3(Ru-HFO),用于精确调节炎症,以防治 RA。当与超声波(US)刺激相结合时,这种生物催化和炎症靶向纳米结构(BEVs@Ru-HFO)可对巨噬细胞和破骨细胞进行重编程,以控制氧化还原和免疫平衡,从而缓解 RA(图 1)。
这项工作的主要动机来自两个概念:1)独特的羟基化策略提高了 Ru 氧化还原中心的电子密度,优化了氧中间产物的结合强度,确保了卓越的抗氧化酶催化 ROS 消除活性;2)应用 US 和封装 BEVs 可以促进 HFO 在炎症部位的精确靶向、递送和聚集,从而显著放大治疗效果。值得注意的是,我们的实验研究和理论分析表明,羟基化结构能显著调节 HFO 底物与 Ru 氧化还原中心之间的电子相互作用,引发具有高电子密度态的 Ru 团簇位点的形成;此外,羟基还能作为 H 供体推动质子快速转移,从而协同加快反应速度。
因此,Ru-HFO 同时具有出色的-OH 清除、SOD 和 CAT 模拟活性,可消除 ROS,并具有持续稳定的氧合能力。在 US 的辅助下,BEVs@Ru-HFO 可减轻 M1 巨噬细胞的氧化应激,促进其向抗炎 M2 表型的再极化,并逆转缺氧环境,抑制破骨细胞的生成过程,最终达到保护软骨和恢复关节功能的效果。引人注目的是,这种生物启发的生物催化和氧化还原调控纳米结构在关节炎症缓解过程中显示出卓越的体内氧化还原和免疫平衡调节能力,这为设计新型抗氧化酶样材料提供了一条前景广阔的途径,有望解决各种炎症性疾病。

图 1. 综述BEVs@Ru-HFO调节氧化还原和免疫稳态以缓解RA的机制。a) 通过静电自组装构建生物催化和氧化还原调控纳米结构(BEVs@Ru-HFO)。b) BEVs@Ru-HFO 在美国协助下靶向炎症部位的图解。 c) 氧化还原和免疫平衡在 RA 中的卓越重塑特性,它整合了缺氧缓解和 ROS 清除功能,可调节巨噬细胞表型,抑制破骨细胞生成,并最终逆转骨侵蚀。

图 2. Ru-HFO的制备及结构表征。a) Ru-HFO 的制造过程示意图。 b) Ru-HFO 和 Ru-FO 的 XRD 图谱。 c) Ru-HFO 的 HR-TEM 图像。j) Ru K 边的 XANES 光谱,以及根据 XANES 的差异计算出的相应 Ru 价态; k) Fe K 边的 XANES 光谱,以及根据 XANES 的差异计算出的相应 Fe 价态。l) Ru-HFO 和参考物的傅立叶变换 EXAFS k2 加权 χ(k)函数谱图以及 Ru-HFO 的 WT 分析。 m) Ru-HFO 和参考物的傅立叶变换 EXAFS k2 加权 χ(k)函数谱图以及 Ru-HFO 的 WT 分析。

图 3. 多酶活性氧清除活性的评价。a) 类多酶催化反应的示意图,包括 -OH 消除、类 SOD 和类 CAT 反应。 b) 通过 ABTS+- 还原比较不同生物催化剂的抗氧化能力(n = 3 个独立实验,数据以均值 ± S.D. 表示)。e) Ru-HFO 和 Ru-FO 在不同浓度下的 SOD 样活性(n = 3 次独立实验,数据以均值 ± S.D. 表示)。 f) 通过基于 TiSO4 的方法,在生物催化剂和 H2O2 存在的情况下,CAT 样性能随时间变化(n = 3 次独立实验,数据以均值 ± S.D. 表示)。g)在存在生物催化剂和H2O2的情况下,用氧气溶解仪测量产生的O2浓度。h) Ru-HFO 产生 O2 的稳定性测试。 i) 以 H2O2 为底物的 Ru-HFO 和 Ru-FO 的 Michaelis-Menten 动力学分析(n = 3 个独立实验,数据以均数 ± S.D. 表示)。j) Ru-HFO 和 Ru-FO 的 Vmax 值(n = 3 次独立实验,数据以均值 ± S.D. 表示)。 k) Ru-HFO 和 Ru-FO 的 Km 值(n = 3 次独立实验,数据以均值 ± S.D. 表示)。 l) 与之前发表的最先进的酶模拟材料的 TON 值和 Vmax 值的比较和分析。b) 中 P 值的评估是通过双尾单向方差分析(ANOVA)和 Tukey 后检验进行多重比较。a.u.表示任意单位。

图 4. a, b) Ru-HFO 类 CAT 反应过程的原位傅立叶变换红外光谱随时间变化的测试。 c) Ru-HFO 诱导类 CAT 反应的示意过程。 d) Ru 位点的差电荷密度分析、H2O2 在 Ru-HFO 和 Ru-FO 上的吸附情况以及配位环境中的电子流。黄色和青色等值面分别表示电子密度的积累和耗尽。 e) Ru-HFO 和 Ru-FO 中 Ru 位点的穆利肯电荷分析。 f) Ru-HFO 和 Ru-FO 与 *H2O2 和 *O2 作用时的键长和吸附能。

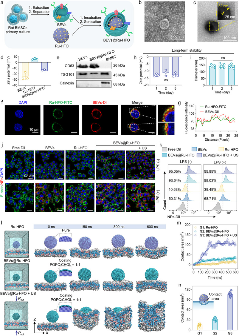
图 5. a) BEVs-encapsulated Ru-HFO 生物催化剂的制备过程示意图。d) BEVs、Ru-HFO NPs 和 BEVs@Ru-HFO 的 Zeta 电位(n = 3 次独立实验,数据以均值 ± S.D. 表示)。e) Western 印迹分析 BMSCs、BEVs 或 BEVs@Ru-HFO NPs 表达的 BEVs 标记(CD63、TSG101)和 calnexin。蓝色荧光表示用 4′,6-二脒基-2-苯基吲哚(DAPI)标记的 RAW 264.7 细胞核。g) 用于共定位分析的荧光强度曲线。从(h)zeta 电位值(n = 3 次独立实验,数据以均值 ± S.D. 表示)和(i)流体力学直径(n = 8 次独立实验,数据以均值 ± S.D. 表示)分析 BEVs@Ru-HFO 的长期稳定性。j) 未激活和 LPS 激活的 RAW 264.7 巨噬细胞摄取 Dil 标记材料的代表性 CLSM 图像。细胞骨架和细胞核分别用 Alexa Fluor 488(绿色)和 DAPI(蓝色)标记。比例尺:20 微米。) l) 磷脂双分子层上纯 Ru-HFO、BEVs@Ru-HFO 和 US 相互作用的 BEVs@Ru-HFO 纳米粒子的代表性分子动力学模拟快照。m) 不同处理组的纳米粒子与磷脂双分子层的接触面积沿膜法线位置的时间演变。 n) 不同处理组在最终平衡位置的接触面积比较(n = 15,数据以均值 ± S.D. 表示)。b、c、e、f、j、k)中的图像是三次独立重复实验的结果。P 值通过双尾单因素方差分析和 Tukey 后检验进行多重比较。

图 6. a) RAW 264.7(正常组)或缺氧条件下 LPS 激活的 RAW 264.7 处理前(LH 组)或 Ru-HFO 处理后(LH + Ru-HFO 组)基因的 PCA。b) 正常组、LH 组和 LH + Ru-HFO 组基因的 Violin 图。(d) KEGG 富集分析和 (e) GO 富集分析中 RAW 264.7 经 Ru-HFO 处理后的调节途径和过程。 f) ROS 清除和缺氧抑制的可能体外机制示意图。比例尺:100 µm: h) DCFH-DA 的荧光强度定量(n = 3 个独立的生物重复)。 i) HIF-1α 的荧光强度定量(n = 3 个独立的生物重复)。 j) 在炎症(LPS)和缺氧条件下培养并接受不同处理的 RAW 264.7 中 HIF-1α 的蛋白表达,通过 Western 印迹分析进行评估。. g、j)中的图像是三次独立重复实验的结果。数据以均数 ± S.D 表示。P 值的评估采用双尾单因素方差分析,并用 Tukey 后检验进行多重比较。星号表示差异显著,*p < 0.05,****p < 0.0001,ns 表示不显著。a.u. 表示任意单位。

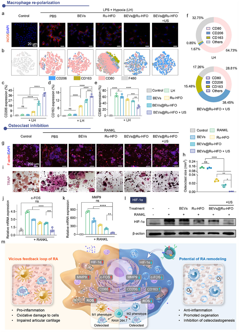
图 7.巨噬细胞复极化与破骨细胞生成的抑制。a) 不同处理后 RAW 264.7 的 iNOS(红色)和 DAPI(蓝色)染色的 CLSM 图像,分别显示 M1 巨噬细胞标记和细胞核的可视化。b) 不同处理后 RAW 264.7 的 CD80、CD206 和 CD163 的 FCM 分析。f) LH 组和 BEVs@Ru-HFO + US 组中 CD80、CD206 和 CD163 表达水平比例的环形图(n = 3 个独立生物重复)。 g) 肌动蛋白环形成实验中罗丹明类黄酮(红色)染色图像,细胞核用 DAPI(蓝色)染色。h) 破骨细胞大小的统计分析(n = 3 个独立生物重复)。 i) 不同处理组的代表性 TRAP 染色图像。比例尺:200 µm。l) 不同处理后 RANKL 刺激的 RAW 264.7 中 HIF-1α 蛋白表达水平的 Western 印迹分析。 m) 不同处理抑制巨噬细胞再极化和破骨细胞形成的可能细胞机制示意图。a、b、g、i、l)中的图像是三次独立重复实验的结果。数据以均数 ± S.D 表示。P 值的评估采用双尾单因素方差分析,并进行 Tukey 后检验进行多重比较。星号表示差异显著,*p < 0.05,**p < 0.01,***p < 0.001,****p < 0.0001,ns 表示不显著。

图 8. BEVs@Ru-HFO在RA模型中的生物分布及治疗效果。a) CIA 小鼠模型的治疗方案。b) 小鼠静脉注射游离的 1,1′-二辛基-3,3,3′,3′-四甲基碘化吲哚(DiR)、DiR 标记的 Ru-HFO、BEVs@Ru-HFO、BEVs@Ru-HFO + US 和 BEVs@Ru-HFO + 单侧 US 后,在不同时间间隔捕获的实时体内荧光成像。c) 主要器官的相应半定量分析。d) 各组小鼠在不同时间点的体重(每组 3 只独立生物学小鼠)。f) 不同组小鼠踝关节的代表性 US 图像。) 通过 US 测定的关节厚度定量(n = 每组 3 只独立生物学小鼠)。 h) 不同组小鼠踝关节的代表性显微 CT 扫描图像。f、h)中的图像是三次独立重复实验的代表。显微 CT 组织形态计量参数的定量分析,包括 (i) 骨量(BV/TV);(j) 骨小梁厚度(Tb.Th);(k) 骨小梁分离度(Tb.Sp)(n = 每组 3 只生物独立小鼠)。数据以均数 ± S.D 表示。P 值的评估采用双尾单向方差分析,并用 Tukey 后检验进行多重比较。星号表示差异显著,*p < 0.05,**p < 0.01,***p < 0.001,****p < 0.0001,ns 表示不显著。

图 9. a) 免疫组化评估,包括组织学评估,包括不同治疗后 RA 关节的 H&E 染色、Safranin-O 染色、TRAP 染色和滑膜的 HIF-1α 染色(红色)。b, c) RT-qPCR 分析接受指定治疗的 CIA 小鼠滑膜中 M1(TNF-α 和 iNOS)和(d)炎性细胞因子(IL-1β)以及(e)M2(Arg-1)巨噬细胞标记物的相对 mRNA 表达水平(n = 每组 3 只生物学上独立的小鼠)。f) 不同治疗组滑膜巨噬细胞标记物的免疫组化评估,包括 M1 标记物(iNOS,绿色)和 M2 标记物(Arg-1,红色)染色。标尺 = 50 µm。i) 可能的治疗机制示意图。a、f)中的免疫荧光染色图像是三次独立重复实验的代表。数据以均数 ± S.D 表示。P 值的评估采用双尾单向方差分析,并对多重比较进行 Tukey 后检验。星号表示差异显著,*p < 0.05,**p < 0.01,***p < 0.001,****p < 0.0001,ns 表示不显著。a.u. 表示任意单位。
我们的创新方法解决了传统 BEVs 的局限性,特别是其抗炎效果不理想和体内炎症部位靶向受限的问题。通过设计新型抗氧化剂生物催化剂并将其战略性地融入 BEV,再加上超声波介导的靶向递送,我们开发出了一种更有效的治疗平台,用于在 RA 抗氧化疗法中精确调节炎症,从而显著促进关节氧化还原和免疫平衡的重建。我们对BEVs@Ru-HFO的治疗优势进行了细致的研究,确定了以下三个组成部分:1) 卓越的多功能抗氧化酶样活性和持续氧合能力,可提供适当的 RA 修复微环境;2) 细胞外囊泡可精确靶向炎症部位并辅助免疫调节;3) US 辅助细胞摄取和主动靶向 RA 的能力。实验分析和理论计算证实,合成的 Ru-HFO 生物催化剂具有创新的羟基化结构和富含电子的 Ru 位点,能促进质子和电子的快速转移,并能有效地与氧物种发生反应,最终赋予其最佳的 ROS 清除能力。我们的转录分析表明,Ru-HFO 可通过调节相关基因和信号通路的表达,使炎症和氧化应激表型向变性方向转变。同时,系统的体外研究发现,BEVs@Ru-HFO 可减轻 M1 巨噬细胞的氧化应激,促使其向抗炎 M2 表型极化,从而有效逆转其抑制性免疫效应。此外,缺氧环境的缓解阻碍了破骨细胞的生成过程,从而有利于关节修复和骨/软骨保护。此外,BEVs@Ru-HFO 在体内小鼠模型中表现出的显著疗效进一步证实,BEVs@Ru-HFO 不仅能通过减少炎性细胞因子的表达重塑免疫屏障,缓解关节肿胀,还能促进骨/软骨修复。我们预计,所设计的生物催化和氧化还原调控纳米结构将为治疗 RA 提供一种前景广阔的策略,并为解决与氧化应激相关的炎症性疾病开辟新的途径。
1. 羟基化金属簇催化机制创新:首次通过羟基化策略优化Ru-Fe₂O₃纳米结构的电子密度与催化活性,羟基化使Ru氧化还原中心的d带中心上移,提升对氧中间产物(如O₂⁻、H₂O₂)的吸附亲和力,同时羟基作为质子供体加速电子转移,使Ru-HFO兼具超氧化物歧化酶(SOD)、过氧化氢酶(CAT)和·OH清除三重酶模拟活性,ROS清除效率比非羟基化材料提升4倍。
2. 生物仿生靶向与超声响应递送创新:构建细菌外囊泡(BEVs)修饰的智能靶向系统,结合超声(US)实现炎症部位精准富集,BEVs表面的炎症靶向肽(如整合素结合序列)使纳米结构在RA关节的聚集量比正常组织高5.8倍,减少全身分布毒性。
3. 氧化还原-免疫双平衡调控创新:提出“清除ROS+极化巨噬细胞+抑制破骨细胞”三重治疗策略,Ru-HFO通过降低M1型巨噬细胞内ROS水平(如·OH减少70%),上调抗炎因子IL-10表达(增加2.3倍),促进其向M2修复表型转化,关节炎症评分降低45%。
原文链接:
https://doi.org/10.1016/j.biomaterials.2025.123413
声明:本文内容仅用于学术交流与学习参考,所涉文章版权归原作者及出版机构所有。如涉及侵权或未授权使用,请联系本公众号管理员,我们将立即删除相关内容。
往期精彩推荐
医疗器械注册咨询认准金飞鹰
深圳:0755-86194173
广州:020 - 82177679
四川:028 - 68214295
湖南:0731-22881823
湖北:181-3873-5940
江苏:135-5494-7827
广西:188-2288-8311
海南:135-3810-3052
重庆:135-0283-7139


