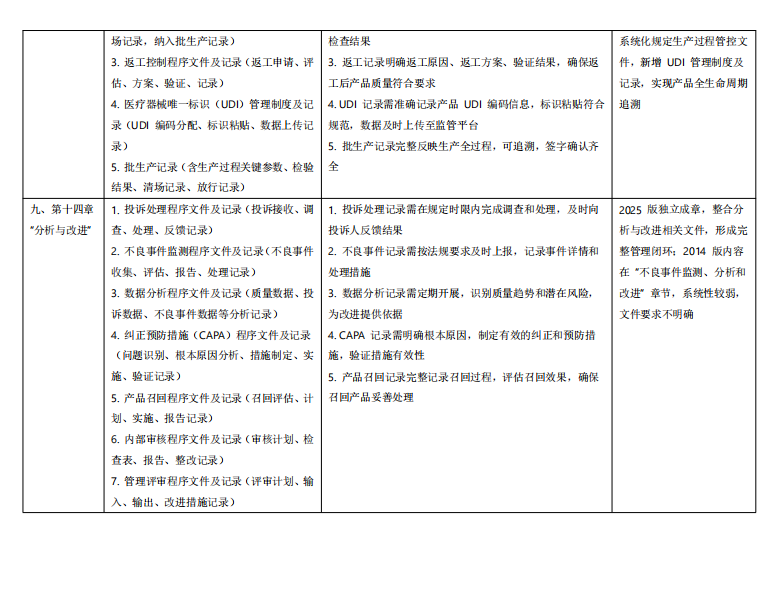
随着医疗器械行业的持续进步与监管环境的不断优化,小编整理并对比了2025年版与2014年版《医疗器械生产质量管理规范》的文件及记录清单。新规范在继承经典的基础上,创新性地扩展了适用范围,强化了质量管理的系统性与数字化要求,为医疗器械生产的每一个环节提供了更为详尽和科学的指导。
2025年版与2014年版《医疗器械生产质量管理规范》文件及记录清单(见下表):




随着医疗器械行业的持续进步与监管环境的不断优化,小编整理并对比了2025年版与2014年版《医疗器械生产质量管理规范》的文件及记录清单。新规范在继承经典的基础上,创新性地扩展了适用范围,强化了质量管理的系统性与数字化要求,为医疗器械生产的每一个环节提供了更为详尽和科学的指导。
2025年版与2014年版《医疗器械生产质量管理规范》文件及记录清单(见下表):



